多语言
  • 首页
  • 要闻资讯
  • 资讯详情
  • 嘉案实录 | 张力律师成功代理首起金融借款LPR转换纠纷案

    发布时间:2024-12-31


    近日,嘉潍律师事务所高级合伙人张力律师凭借其深厚的法律功底、敏锐的市场洞察力以及对LPR改革精神的深刻理解,成功代理了一起复杂且极具挑战性的金融借款合同纠纷案,为当事人赢得了宝贵的法律胜诉,也为同类案件的解决提供了宝贵的判例参考。

    640 (47).jpg640 (48).jpg640 (49).jpg

    向下滑动查看所有内容

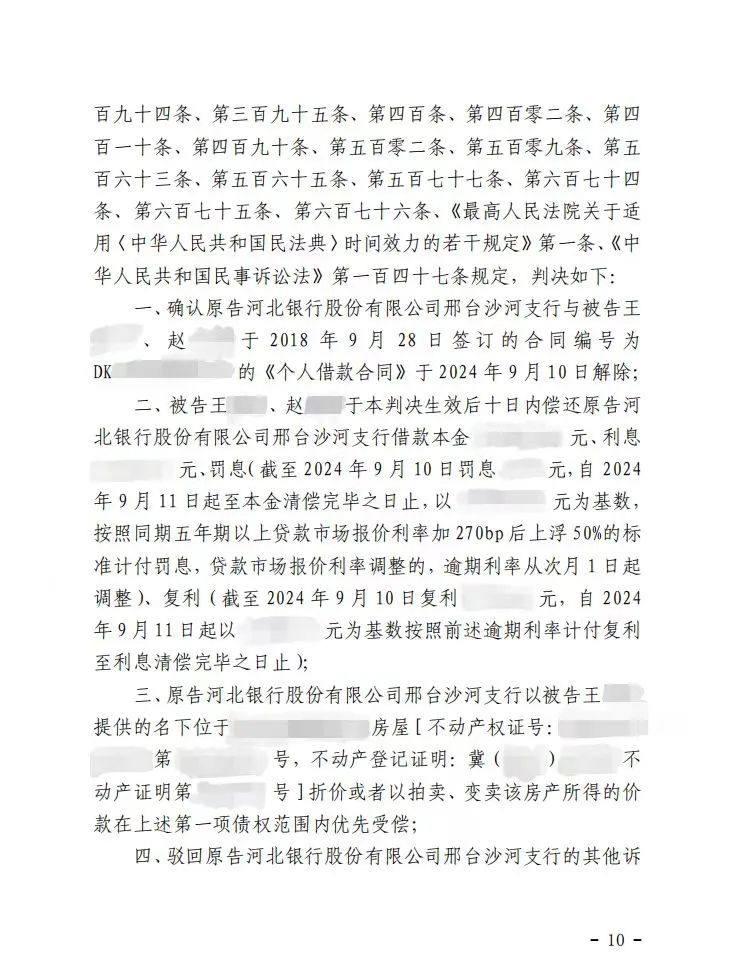
    本案涉及2018年9月28日河北某银行沙河支行与王淑芬女士签订的《借款合同》。合同约定,借款期限为10年,借款用途为装饰装修,约定按月等额本息还款,浮动利率为7.35%,即“贷款基准利率上浮 50%,合同期内遇贷款基准利率调整时,乙方以贷款基准利率调整之日为准,从次月1日起,依最新贷款基准利率按本款所约定的浮动比例调整后的贷款利率执行”“逾期利率则在借款执行利率基础上加收50%确定”。自2023年9月21日起,王淑芬未能按期偿还本息。2024年7月4日,河北某银行沙河支行向法院提起诉讼,请求解除借款合同并要求偿还剩余未还本金、利息、罚息和复息。


    该案于2024年9月24日首次开庭。张力律师凭借其对我国贷款利率“两轨合一”改革精神的深刻理解,提出“贷款基准利率”已被“贷款市场报价利率”(LPR)所取代,自2020年9月1日起执行利率应随央行授权发布的LPR进行核算调整,不应再执行7.35%的浮动利率,原告多收取的利息应抵作本金偿还。被告则称,贷款合同签订至今“贷款基准利率”并未调整,“存量贷款的利率仍按原合同约定执行”;央行于2019年12月28日发布30 号公告后,原告向被告发送了短信,被告依旧按原利率还本付息,未主张调整,故不应调整。


    2024年10月24日,该案再次开庭。双方就相关事实以及金融政策、司法解释的理解展开充分辩论。最终,沙河市人民法院于2024年12月4日下达判决书,采纳了被告代理意见:本案借款合同利率自 2020 年 9 月 1 日转换为五年期以上贷款市场报价利率(LPR)加 270bp确定,借款期内遇 LPR 调整的,执行利率随之调整,从次月1日起调整;逾期利率为借款执行利率基础上加收 50%确定。被告提出的利率基准转换和之前超额还款部分抵消贷款本金的抗辩意见合理合法,予以采纳。


    该案被告王淑芬女士近年来从事家用日用消费品的连锁经营业务,因疫情出现资金紧张,合伙人撤股,遇经营困局,官司缠身,于是慕名至京与嘉潍律师事务所签订了常年法律服务协议,由高级合伙人张力、施玉杰以及助理律师赵璨、刘稚等组成法律服务团队为其提供“私人法律服务”,民刑交叉案件逐步得以化解,多起欠款纠纷得以和解或降息处理。


    张力律师认为,“降息降准”是后疫情时代促进民营经济回升向好的基本金融政策,房贷年化利率已进入“3时代”,经营贷甚至更低,而该案原告银行仍执行7.35%,逾期利率则达11%,显然过高,如此雷打不动,会掐断危困企业向生的希望。从1993年中央提出的市场利率化改革到2013年LPR“日频报价”,从2015年“双轨并存”到2019年“两轨合一”,从央行30号公告等金融政策到最高院“九民纪要”, 均体现着“普惠金融”的理念。面对该案焦点争议与代理困局,张力律师没有退缩,三次提交答辩意见,累计万余言,最终被合议庭采纳,获得了主办法官口头赞许。


    “纾困于心 破局而行”,张力律师近年来致力于民企纾困以及破产清算与重整业务,带领团队为中小微企业及企业主、企业家提供优质高效的法律服务。嘉律师不久前在海淀法院成功办理的首例新《公司法》下公司解散纠纷案,也系张力律师带领团队代理。此金融借款LPR转换纠纷案在河北尚属首例,其成功代理不仅为当事人挽回了资金损失,也彰显了张力律师团队在金融借款领域的专业能力和实践经验,对于促进民营企业纾困以及推动金融市场健康发展具有重要意义。


    嘉潍律师事务所官网意见箱
    尊敬的网友,您好:
    欢迎登陆嘉潍律师事务所官方网站。为了不断提高网站品质以及嘉潍律师事务所全体同仁的服务质量,您对我所任何方面的建议与意见均可在此提出,我们会认真聆听。期盼您在百忙之中留下宝贵建议。您的资料仅供研究参考,绝不公开,请您放心回答。
    *姓名:
    *手机号:
    1、您是从何处得知嘉潍律师事务所信息的?
    2、本网站内容是否满足您的需求?是否有其他建议?
    3、您认为嘉潍律师事务所环境如何?是否有其他建议?
    4、您认为嘉潍律师事务所交通是否便利?是否有其他建议?
    5、目前嘉潍律师事务所的业务范围是否满足您的需求?您有哪些更好的建议?
    6、与您联系对接的律师服务如何?是否有需要改进的地方?
    7、您认为嘉潍律师事务所不足之处有哪些?还有哪些具体的建议与期望?